乳腺定位针怎么放指南与共识|中国乳管镜临床实践指南(2024版)

新闻资讯2026-04-21 01:39:01

点击上方“中国实用外科杂志” 可以订阅哦!


乳腺定位针怎么放指南与共识|中国乳管镜临床实践指南(2024版)_https://www.jmylbn.com_新闻资讯_第1张

乳腺定位针怎么放指南与共识|中国乳管镜临床实践指南(2024版)_https://www.jmylbn.com_新闻资讯_第2张






乳腺定位针怎么放指南与共识|中国乳管镜临床实践指南(2024版)_https://www.jmylbn.com_新闻资讯_第3张

通信作者:徐峰教授(左上),刘军教授(右上),蒋宏传教授(左下),刘荫华教授(右下)


【引用本文】中华医学会外科学分会乳腺外科学组. 中国乳管镜临床实践指南(2024版)[J]. 中国实用外科杂志,2024,44(3):241-243.


中国乳管镜临床实践指南(2024版)


中华医学会外科学分会乳腺外科学组


中国实用外科杂志,2024,44(3):241-243


基金项目:北京市医管局青苗项目(No.QMS20210305)

通信作者:徐峰,E-mail:drxufeng@mail.ccmu.edu.cn;刘军,E-mail:leo2319@163.com;蒋宏传,E-mail:jhc2000@aliyun.com;刘荫华,E-mail:liuyinhua7520@163.com

    

乳管镜的发明使得人类首次直接观察乳腺导管内发生的病变。1998年,Teboul等用外径为1.7 mm的硬性内镜,在超声探头的引导下成功地观察到了乳腺导管腔,开创了乳腺导管内镜检查的先河[1]。1989年Makita等[2]对Teboul的硬管内镜进行改良,使其外径缩小为1.25 mm,并首先成功对16例乳管内的病灶进行了非直视下的活检。1991年Okazaki等[3]与藤仓(Fujikura)株式会社共同研发了纤维乳管镜,并使乳管镜外径缩小至0.72 mm。1997年国内多家医院在国内引进了此项技术,解决了乳头溢液病因诊断和乳管内病变定位等临床难题[4-6]。随着国产乳管镜的问世,此项技术逐步得到了推广和普及。目前应用于临床的乳管镜分为直管硬镜和纤维乳管镜两类。直管硬镜是以光学成像原理为基础,由7~11组镜片不断折射而成像,其优点为图像清晰、少有伪影、不失真、分辨率高;缺点在于管径较粗、操作、置管较困难[7-8]。纤维镜是通过超细光导纤维观察乳腺导管内的情况,其优点为管径细,易于操作,可直接取得数字化图像[9]。随着光导纤维成像技术不断完善,乳管镜图像清晰度逐渐增强,乳管镜越来越多应用于临床。乳管镜作为一种微小的内镜,可直接观察乳头溢液病人乳腺导管管腔内情况,有助于提高乳管内病变病因诊断的准确率。

        为规范我国临床医生正确使用乳管镜,中华医学会外科学分会乳腺外科学组组织国内部分乳腺外科专家,基于临床研究证据,采用推荐等级、评价、发展以及评价(GRADE)系统进行证据质量评价,结合我国乳腺外科临床实践的可及性,制定《中国乳管镜临床实践指南(2024版)》,旨在为中国乳腺外科医师临床工作提供参考借鉴。本指南对获得≥80%投票专家共识的内容提出推荐意见。


1    乳管镜检查适应证

乳管镜主要通过直接观察导管内的病变图像进行诊断,包括病变位置、管壁的弹性及表面形态、乳管末梢出血、病变的大小、质地、形状、颜色、表面形状、数量及表面出血等,影响其诊断准确率的主要因素为导管内病变内镜下图像特征及操作医生主观判断力的不同。

        目前,乳管镜可识别乳腺导管内直径0.01 mm的病变,分辨率明显高于其他影像学检查方法。Albrecht等[10]将乳管镜与乳腺X线检查、乳腺超声检查、乳腺MRI检查、乳腺导管造影及乳头溢液细胞学检查等常规检查方法进行对比,认为乳管镜是乳头溢液病人诊断乳腺导管内病变最有效的检查方法。专家组认为,纤维乳管镜已成为病理性乳头溢液的首选检查方法。乳管镜在无乳头溢液的乳腺疾病中应用的临床资料尚少,且存在插管困难和难以选择待检乳管的问题,其作为常规检查的优势尚不能肯定。

        专家组认为,乳管镜检查的适应证主要为非哺乳期、已排除全身内分泌性疾病的乳头溢液病人,其中,单孔、血性或浆液性乳头溢液病人行乳管镜检查价值更高。病理性乳头溢液是指自发血性(或浆液性或水性)溢液,主要由乳腺导管内乳头状瘤、乳腺导管扩张症、癌症、炎症及感染等原因引起。乳头溢液是乳腺疾病常见症状之一,多为乳管内病变的早期表现,发生率为3%~8%[11]。

        推荐意见1:乳管镜检查适应证为病理性乳头溢液[12-14]。证据级别Ⅰ类,推荐强度A级(专家赞同率96.88%)。


2    乳管镜检查禁忌证

专家组认为,临床重度乳头内陷病人不适宜选择乳管镜检查。

        推荐意见2:乳管镜检查禁忌证为重度乳头内陷[15]。证据级别Ⅱ类,推荐强度A级(专家赞同率100%)。


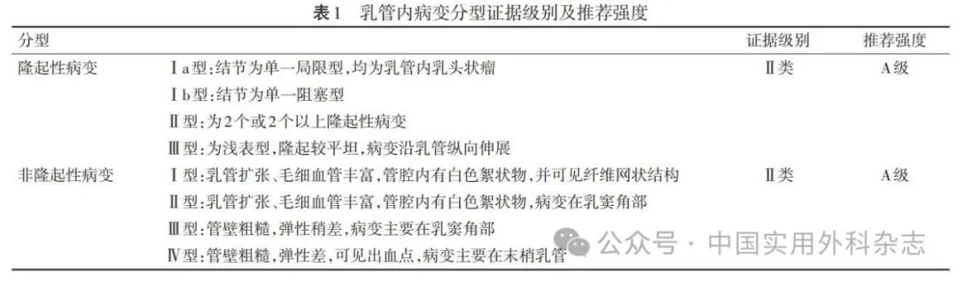
3    乳管内病变分型[16-17]

乳腺导管内病变形态各异,大致可分为隆起性病变和非隆起性病变两类。隆起性病变最常见的是导管内乳头状肿瘤,内镜下表现为生长在管壁上凸向管腔的乳头状隆起。目前,隆起性病变乳管镜下分型采用较多的是莳田益次郎的分型方法[16],依据乳腺导管内隆起性病变的数目、分布及管腔阻塞情况分3型:Ⅰa型,结节为单一局限型,均为乳腺导管内乳头状瘤;Ⅰb型,结节为单一阻塞型,1个局限的隆起性病变使乳管闭塞,远端乳管不易见。近端乳管无异常。Ⅱ型为2个或2个以上隆起性病变。Ⅲ型为浅表型,隆起较平坦,病变沿乳腺导管纵向伸展,管壁粗糙伴点状出血。Ⅰa型均为良性,Ⅰb型多为良性,Ⅲ型均为恶性。Ⅱ型良、恶性各占一半(见表1)。

乳腺定位针怎么放指南与共识|中国乳管镜临床实践指南(2024版)_https://www.jmylbn.com_新闻资讯_第4张

        非隆起性病变最常见的是乳管扩张症,占病理性乳头溢液病因30%~40%。按照乳管壁的炎症特点、乳管内容物和病变部位,蒋宏传等[17]建议将非隆起性病变的镜下表现分为4型:Ⅰ型,乳管扩张、毛细血管丰富,管腔内有白色絮状物,并可见纤维网状结构;Ⅱ型,乳管扩张、毛细血管丰富,管腔内有白色絮状物,病变在乳窦角部;Ⅲ型,管壁粗糙,弹性稍差,病变主要在乳窦角部;Ⅳ型,管壁粗糙,弹性差,可见出血点,病变主要在末梢乳管。

        推荐意见3:隆起性病变的分型参照莳田益次郎等[16]的分型方法。证据级别Ⅱ类,推荐强度A级;非隆起性病变分型参照蒋宏传等[17]报告的分型方法。证据级别Ⅱ类,推荐强度A级(专家赞同率96.77%)。


4    乳管镜检查并发症

乳管镜检查最常见并发症为乳头出血和乳管破裂[18-19]。乳头出血多由于操作者找不到溢液乳管粗暴操作所致,出血仅为少量出血,通过局部压迫即可缓解;乳管破裂主要由操作者暴力扩张乳管、乳腺导管内压力过大、硬管或光导纤维擦伤管壁导致。临床表现为破裂导管处乳腺皮下气肿,检查有握雪感。乳管镜下可见导管腔消失,皮下黄色脂肪充满视野,使检查无法继续。乳管破裂时临床无须特殊处理,如果由于暴力扩张所致需要1周后复查乳管镜。检查导管相应区域乳腺组织的局部感染并发症发生率较低。

        推荐意见4:乳管镜的并发症主要包括乳头出血、乳管破裂和感染。证据级别Ⅱ类,推荐强度A级(专家赞同率100%)。

        在乳管镜问世以前,乳头溢液病人最常用的手术方式为向溢液乳腺导管中注入染料(龙胆紫、美蓝等),术中根据乳腺组织的染色情况将局部乳腺组织全部切除,此术式存在手术具有盲目性、切除损伤范围大、病理学检查取材易遗漏等缺点。乳管镜的应用为乳头溢液的病因提供了明确诊断。对于镜下未见明显占位性病变,病因为导管扩张症和乳管炎症病人,此时无须外科手术干预。乳管镜检查发现乳腺导管内占位性病变,可选用特定的活检工具,在乳管镜辅助下取活检。手术时置入定位针到达病变部位后,钩住病变部位及乳腺导管壁,手术中追寻尾丝寻找乳腺导管,会使手术医师解剖乳腺导管时更加方便、准确。手术方式可根据病变情况行选择性病变乳腺导管切除术或病变乳腺导管所在的乳腺腺叶切除术。手术操作简便,创伤小,可于门诊手术室进行,还可减轻病人痛苦及经济负担。

        乳管镜的应用解决了乳管内病变只能间接诊断而不能直视下观察的难题,为乳管内病变的定性诊断开辟了一个新的途径;同时,避免了部分乳头溢液病人接受不必要的手术,也可以通过定位诊断提高了手术准确性。专家组认为,尽管镜下活检和镜下治疗有望免除开放手术带来的创伤和痛苦,但是,乳管镜因其细小的内径使镜下病变组织活检和治疗有一定困难,介入性乳管镜治疗技术[20-22]仍需依赖设备的完善改进。


附录1    乳管镜技术标准

1    乳管镜基本参数

        (1)镜管直径(0.75±0.05)mm,清洗通道≥0.2 mm,导像束分辨率3000~6000像素。(2)工作长度≥80 mm。(3)视场角40°;上限可到71°;允许偏差±5%。(4)活检套管内径≥0.8 mm,带前、侧切刀可进行组织活检。(5)扩张管规格:外径:0.5~1.0 mm。(6)定位套管内径(0.80±0.05)mm;配旋切活检器具、术前定位钩针、疏通导丝。(7)平头针,规格4.5号。(8)工作距离:8 cm;景深范围:2~5 mm。(9)(FVY980型乳管镜)工作孔:0.3 mm。(10)光导孔:0.3 cm,注液、定位。


2    内镜摄像光源系统

        (1)摄像光源一体机,彩色3CCD摄像系统,分辨率≥850线。(2)高亮度高效率氙灯光源,电压≥12 V,22 W,寿命>800 h,亮度可调,内置备用光源。(3)冷光源照度≥1×104 LX,内镜插入端的输出口照度为1000 LX,允许偏差-5%;上限不计。(4)氙灯光源显色指数≥90。


3    计算机及图文系统技术要求

        (1)计算机主机主频≥2.8G、DDR内存≥512 M、硬盘≥80 G、内置刻录光驱。(2)乳管镜图像系统(软件):①专业彩色图像采集卡、其有图像采集抓拍功能;可单桢采集和连续采集。②图像处理。图像对中。放大、同屏多帧显示,可动态回放。③病案管理。打印、输出、存储病历报告、图像等功能。(3)显示器≥17英寸,纯平,配整体式电脑工作站。(4)彩色激光打印机。(5)塑钢仪器车1辆。


附录2    乳头内陷分类标准[5]

        Ⅰ型:乳头可用手轻易拉出,并能较好维持突出状态,乳头下纤维化程度最轻。Ⅱ型:乳头可用手拉出,但不能维持突出状态,有回缩倾向,乳头下纤维化程度中等。Ⅲ型:乳头很难或无法拉出,纤维化严重。


乳腺定位针怎么放指南与共识|中国乳管镜临床实践指南(2024版)_https://www.jmylbn.com_新闻资讯_第5张


参考文献

(在框内滑动手指即可浏览)


[1]    Zielinski J,Jaworski R,Irga-Jaworska N,et al.The significance of ductoscopy of mammary ducts in the diagnostics of breast neoplasms[J].Wideochir Inne Tech Maloinwazyjne,2015,10(1):79-86.

[2]    Makita M,Sakamoto G,Akiyama F,et al.Duct endoscopy and endoscopic biopsy in the evaluation of nipple discharge[J].Breast Cancer Res Treat,1991,18(3):179-187.

[3]    Okazaki A,Okazaki M,Asaishi K,et al.Fiberoptic ductoscopy of the breast: a new diagnostic procedure for nipple discharge[J].Jpn J Clin Oncol,1991,21(3):188-193.

[4]    蒋宏传,游凯涛,王克有.乳腺导管内窥镜诊断乳头溢液22例分析[J]. 中国实用外科杂志,2000,20(5):277-278.

[5]    沈坤炜,陆劲松,袁建达,等.乳腺导管内乳头状病变的乳管内视镜检查[J].中华外科杂志,2000,38(4):275-278.

[6]    王颀,张安秦,施军涛,等.乳管内视镜诊断乳管内隆起性病变的价值(附115例临床分析)[J]. 中国实用外科杂志,2000,20(9):541-543.

[7]    蒋宏传,王克有,李杰,等.乳管镜下乳管内病变的诊断及定位技术[J]. 肿瘤学杂志,2002,8(6):326-327.

[8]    Berna JD,Garcia-Medina V,Kuni CC.Ductoscopy: a new technique for ductal exploration[J].Eur J Radiol,1991,12(2):127-129.

[9]    Okazaki A,Hirata K,Okazaki M,et al.Nipple discharge disorders: current diagnostic management and the role of fiber-ductoscopy[J].Eur Radiol,1999,9(4):583-590.

[10]    Albrecht C,Thele F,Grunwald S,et al.Nipple discharge: role of ductoscopy in comparison with standard diagnostic tests[J].Onkologie,2013,36(1-2):12-16.

[11]    Vavolizza RD,Dengel LT.Management of nipple discharge[J].Surg Clin North Am,2022,102(6):1077-1087.

[12]    Waaijer L,Simons JM,Borel Rinkes IH,et al.Systematic review and meta-analysis of the diagnostic accuracy of ductoscopy in patients with pathological nipple discharge[J].Br J Surg,2016,103(6):632-643.

[13]    Kapenhas-Valdes E,Feldman SM,Cohen JM,et al.Mammary ductoscopy for evaluation of nipple discharge[J].Ann Surg Oncol,2008,15(10):2720-2727.

[14]    Kamali S,Bender O,Aydin MT,et al.Ductoscopy in the evaluation and management of nipple discharge[J].Ann Surg Oncol,2010,17(3):778-783.

[15]    Han S,Hong YG.The inverted nipple: its grading and surgical correction[J].Plast Reconstr Surg,1999,104(2):389-395.

[16]    莳田益次郎,難波清,青山英子,他.異常乳头分泌を呈する乳癌の乳管内進展部分の内窥镜分类と臨床像[J].乳癌の臨床,1996,11:303-309.

[17]    蒋宏传,王克有,李杰,等.乳管镜下浆细胞性乳管炎的分型及临床研究[J]. 中华外科杂志,2004,42(3):163-165.

[18]    Teboul M.A new concept in breast investigation: echo-histological acino-ductal analysis or analytic echography[J].Biomed Pharmacother,1988,42(4):289-295.

[19]    Valdes EK,Boolbol SK,Cohen JM,et al.Clinical experience with mammary ductoscopy[J].Ann Surg Oncol,2016,23(suppl 5):9015-9019.

[20]    Bender O,Balci FL,Yüney E,et al.Scarless endoscopic papillomectomy of the breast[J].Onkologie,2009,32(3):94-98.

[21]    Waaijer L,van Diest PJ,Verkooijen HM,et al.Interventional ductoscopy in patients with pathological nipple discharge[J].Br J Surg,2015,102(13):1639-1648.

[22]    de Boorder T,Waaijer L,van Diest PJ,et al.Ex vivo feasibility study of endoscopic intraductal laser ablation of the breast[J].Lasers Surg Med,2018,50(2):137-142.



(2024-01-10收稿)


版权声明


本文为《中国实用外科杂志》原创文章。其他媒体、网站、公众号等如需转载本文,请联系本刊编辑部获得授权,并在文题下醒目位置注明“原文刊发于《中国实用外科杂志》,卷(期):起止页码”。谢谢合作!