抗菌敷料有哪些西安交大AM:新型自进化水凝胶敷料,为感染性糖尿病伤口愈合提供时空精准调控新策略

新闻资讯2026-04-26 04:27:00

影响着全球约5.89亿人,其中约25%的患者会受到皮肤伤口的困扰。糖尿病伤口常伴随巨噬细胞功能紊乱、氧化还原失衡和血管生成障碍,加之高血糖微环境和失调的免疫力使开放性伤口极易发生细菌感染,严重扰乱从止血、炎症、增殖到重塑的协调愈合进程。严重情况下可能导致组织坏死、截肢甚至死亡,5年死亡率超过30%。然而,现有治疗策略如减负、清创和抗感染等因病理机制不清和不良副作用而难以取得满意疗效。更棘手的是,糖尿病伤口感染常涉及细菌生物膜,而抗生素面临多重耐药菌的挑战,亟需开发整合强效抗菌与功能的协同干预策略。

西安交通大学锁爱莉教授胥伟军副教授钱军民教授合作开发了一种自进化的透明质酸/聚天冬氨酸水凝胶敷料,该敷料整合了原位转化功能和可水解的在感染性炎症阶段,基于纳米异质结的自供氧光动力学和光热效应与Ag⁺协同作用,对抗多重耐药生物膜形成菌。随后,具有超氧化物歧化酶/过氧化氢酶样活性的Ag纳米酶持续清除活性氧同时生成氧气,促进巨噬细胞和随后的炎症向增殖期转变。累积的氨增强了细胞增殖、迁移和血管生成。该敷料在糖尿病大鼠金黄色葡萄球菌感染的全层皮肤伤口模型中展现出优异的生物相容性和生物活性,通过止血、广谱抗菌、抗氧化和免疫调节能力,增强的氧合和细胞增殖,以及广泛的胶原沉积、血管化和再上皮化加速伤口愈合。RNA-seq结果进一步揭示了多个促愈合信号轴的激活。相关论文以“Self-Evolving Hydrogel Dressing Temporally Accelerates Infected Diabetic Wound Healing”为题,发表在Advanced Materials上。

抗菌敷料有哪些西安交大AM:新型自进化水凝胶敷料,为感染性糖尿病伤口愈合提供时空精准调控新策略_https://www.jmylbn.com_新闻资讯_第1张

研究团队采用盐水辅助水解法制备了Fe₃N/Fe₃O₄纳米异质结。透射电子显微镜观察显示,通过超声探针法获得了均匀分散的球形纳米异质结颗粒,平均直径为79.7±30.0 nm。高分辨透射电镜图像显示了分别对应Fe₃O₄(222)和(422)晶面以及Fe₃N(002)和(110)晶面的晶格条纹,能谱面分析进一步证实了Fe、N和O元素在颗粒中均匀分布。X射线衍射分析表明,纳米异质结不仅保留了Fe₃N的衍射峰,还出现了对应Fe₃O₄晶面的额外峰,经24小时水解后约有18.8%的Fe₃N氧化为Fe₃O₄。X射线光电子能谱分析证实了Fe₃N和Fe₃O₄之间发生了电子转移,确认了异质结的形成。紫外-可见吸收光谱显示纳米异质结具有显著更高的宽带吸收率,其光学带隙为1.43 eV,窄于Fe₃N的1.66 eV。紫外光电子能谱测得纳米异质结的功函数为4.35 eV,较Fe₃N的4.58 eV有所降低,表明费米能级上移。光电流测量和电化学阻抗谱证实纳米异质结具有更高的载流子生成和分离效率以及更低的电荷转移电阻。

抗菌敷料有哪些西安交大AM:新型自进化水凝胶敷料,为感染性糖尿病伤口愈合提供时空精准调控新策略_https://www.jmylbn.com_新闻资讯_第2张

图1 FAHP水凝胶形成及其促进感染性糖尿病伤口愈合机制的示意图。 

抗菌敷料有哪些西安交大AM:新型自进化水凝胶敷料,为感染性糖尿病伤口愈合提供时空精准调控新策略_https://www.jmylbn.com_新闻资讯_第3张

图2 在1% NaCl溶液中37°C水解24小时然后在28%氨水中超声处理30分钟合成的FNO nHJ的表征。(A) FNO nHJ的低倍和(B)高倍TEM图像。(C) HRTEM图像,显示对应Fe₃N(002)和(110)晶面以及Fe₃O₄(222)和(422)晶面的测量晶面间距。(D) FNO nHJ的HAADF-STEM图像和Fe(红色)、N(黄色)、O(蓝色)的元素面分布。(E) Fe₃N和FNO nHJ的XRD图谱比较。(F) Fe₃N和FNO nHJ中元素Fe和(G) O的XPS光谱。(H) Fe₃N和FNO nHJ的UV-vis吸收光谱和(I)光学带隙。(J) Fe₃N和(K) FNO nHJ的UPS光谱。 

研究人员系统评估了纳米异质结的酶样活性和光动力性能。Fe₃N/Fe₃O₄纳米异质结展现出过氧化物酶样活性,能够分解H₂O₂产生·OH,且其最大反应速率(Vmax=2.520×10⁻⁷ M s⁻¹)和米氏常数(Km=0.156 M)均优于Fe₃N。电子自旋共振光谱明确检测到了·OH的特征四重共振峰以及O₂⁻和¹O₂的信号。纳米异质结还表现出过氧化氢酶样活性,能够释放O₂,其Vmax为6.620 mg(L min)⁻¹。在808 nm近红外激光照射下,纳米异质结可有效生成¹O₂,DPBF吸收谱的显著下降和ESR光谱中1:1:1比例的典型峰均证实了这一点。纳米异质结的消光系数为8.59 L(g cm)⁻¹,显著高于Fe₃N和Fe₃O₄。光热性能评估显示,在400 μg mL⁻¹浓度和1.0 W cm⁻²激光照射下,纳米异质结的温度升高达25.91℃,高于Fe₃N和物理混合物的升温值。其光热转换效率计算为28.62%,且经过五次激光开关循环后峰值温度无明显衰减,展现出优异的光热稳定性。

抗菌敷料有哪些西安交大AM:新型自进化水凝胶敷料,为感染性糖尿病伤口愈合提供时空精准调控新策略_https://www.jmylbn.com_新闻资讯_第4张

图3 FNO nHJ的酶活性和光动力/光热性能评估。(A) FNO nHJ在PBS缓冲液中的POD样活性。(B) 808 nm激光照射下FNO nHJ导致DPBF消耗的吸收光谱。(C) O₂⁻、(D) ·OH和(E) ¹O₂生成的ESR光谱。(F) FNO nHJ质量消光系数的拟合曲线。(G) 808 nm激光照射下FNO nHJ、Fe₃N和Fe₃N/Fe₃O₄混合物的温度升高曲线。(H) 不同808 nm激光功率密度下FNO nHJ的温度升高曲线。(I) 808 nm激光照射下FNO nHJ的浓度依赖性光热效应。(J) FNO nHJ的光热稳定性:五次开关循环下的温度曲线。(K) 光热转换效率计算。(L) FNO nHJ酶活性和光响应性的示意图。 

研究团队通过同步配位/席夫碱双动态交联过程构建了FAHP水凝胶。傅里叶变换红外光谱证实了水凝胶网络中C=N键的形成。流变学测试表明,Ag⁺的加入使凝胶时间从约30秒缩短至1-2秒。频率扫描显示Ag⁺加入导致储能模量降低而损耗模量升高,负载纳米异质结后两者略有下降。FAHP水凝胶可承受高达420%的应变而不发生网络塌陷,并在交替高低应变下快速恢复,展现出优异的自修复性能。剪切变稀测试表明三种水凝胶的粘度均随剪切速率增加而降低,可通过注射器注射填充不同形状和大小的伤口。扫描电镜观察显示,HP水凝胶具有光滑孔壁和不均匀的孔径分布;Ag⁺加入后孔壁上出现大量突起,平均孔径减小约10 μm;负载纳米异质结后可见颗粒状物质。能谱和ICP-MS分析证实了纳米异质结的成功负载以及Ag⁺和Ag纳米酶在水凝胶网络内的均匀分布。重要的是,APA的加入显著减少了Ag⁺的释放,实现了可控释放。在模拟伤口微环境的pH 5.5的PBS中,FAHP水凝胶14天后保留约50.9%的初始质量。FAHP水凝胶的溶胀比在1小时内达到147,显著高于HP水凝胶的70.8。体外凝血实验显示FAHP组凝血时间约2.37分钟,显著快于对照组的7.2分钟和HP组的4.9分钟。在大鼠肝脏出血模型中,FAHP组和商用明胶海绵组的失血量均约为116 mg,而未经处理组高达305.7 mg。

抗菌敷料有哪些西安交大AM:新型自进化水凝胶敷料,为感染性糖尿病伤口愈合提供时空精准调控新策略_https://www.jmylbn.com_新闻资讯_第5张

图4 FAHP水凝胶的制备与表征。(A) PSI、PA和APA的FTIR光谱。(B) HA、HHA和HP的FTIR光谱。(C) FAHP水凝胶的自修复行为和拉伸性。(D) FAHP水凝胶的皮肤粘附性。水凝胶的流变学行为:频率扫描(E)、应变扫描(F)、从1%到470%的交替阶跃应变(G)和剪切变稀曲线(插图:可注射性展示)(H)。(I) 水凝胶的SEM图像(红色圆圈表示突起;绿色圆圈表示颗粒物)。(J) FAHP水凝胶的元素分布。(K) FAH和FAHP水凝胶的离子释放曲线。(L) 去离子水中60分钟水凝胶的溶胀比。(M) 不同水凝胶的体外促凝血性能。(N) 大鼠肝脏出血模型中不同水凝胶和商用明胶海绵的止血能力。 

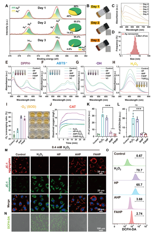
FAHP水凝胶中Ag纳米酶的形成速率可通过调节Ag⁺与酰肼基团的比例来控制。XPS光谱显示,第一天Ag⁺和Ag⁰分别占40%和60%,到第三天Ag⁰的比例超过95%。紫外-可见吸收光谱在420 nm处出现Ag纳米酶的表面等离子体共振峰,随时间延长峰位蓝移且变尖锐。透射电镜观察显示原位生成的Ag纳米酶粒径均匀,平均直径3.59±1.47 nm。抗氧化评估表明,AHP水凝胶展现出优异的自由基和ROS清除能力,而新鲜制备的FAHP虽缺乏自由基清除能力,但在1-2小时后逐渐发展出抗氧化活性。FAHP水凝胶能有效清除DPPH·、ABTS⁺、·OH、H₂O₂和O₂⁻等多种自由基和活性氧物种。溶解氧测定证实FAHP水凝胶具有SOD-CAT级联催化活性,能高效分解H₂O₂释放大量氧气。细胞层面,在H₂O₂诱导的氧化应激模型中,FAHP和AHP组均有效减轻了线粒体损伤,FAHP组ROS水平显著低于H₂O₂组,细胞保持正常的梭形形态。

抗菌敷料有哪些西安交大AM:新型自进化水凝胶敷料,为感染性糖尿病伤口愈合提供时空精准调控新策略_https://www.jmylbn.com_新闻资讯_第6张

图5 FAHP水凝胶中Ag纳米酶的原位生成及抗氧化能力。(A) FAHP水凝胶中银元素的时间依赖性XPS光谱。(B) AHP水凝胶中Ag纳米酶原位生成的宏观观察。(C) AHP水凝胶在不同时间的UV-vis光谱。(D) SEM测定的Ag纳米酶粒径分布。水凝胶清除自由基的能力:DPPH·(E)、ABTS⁺(F)、·OH(G)、H₂O₂(H)和O₂⁻(I)。(J) 不同水凝胶在1 mM H₂O₂存在下的氧气释放能力。(K) JC-1单体的半定量荧光数据。(L) DCFH-DA荧光探针的半定量荧光数据。(M) H₂O₂暴露后不同处理下L929细胞的JC-1染色。(N) H₂O₂暴露后不同处理下L929细胞的DCFH-DA染色。(O) 使用DCFH-DA荧光探针标记的不同处理后L929细胞ROS水平的代表性流式细胞术直方图。 

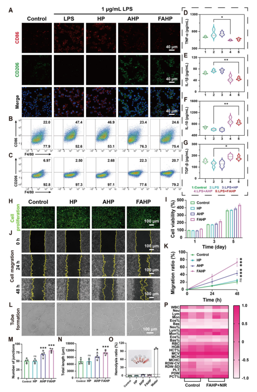
研究团队评估了FAHP水凝胶对巨噬细胞极化的影响。在LPS刺激下,FAHP组CD86表达显著下调而CD206表达上调,流式细胞术分析显示FAHP组CD86⁺细胞群为25.9±2.1%,显著低于LPS组的47.4±1.3%;CD206阳性率为24.8±3.6%,而LPS组仅为3.6±1.0%。ELISA检测证实FAHP处理显著抑制了促炎因子TNF-α和IL-1β的分泌,同时上调了抗炎因子IL-10和TGF-β。细胞增殖实验显示,AHP水凝胶在24小时对L929细胞有一定抑制,但FAHP水凝胶无损伤作用;延长至72和120小时,FAHP组的细胞活力显著高于对照组。细胞划痕实验表明,FAHP组在24小时达到35%的迁移率,48小时划痕覆盖率达73%,显著高于AHP组(44.2%)和对照组(20.6%)。管形成实验证实FAHP组能更快形成网状血管结构,具有更多的连接点和更长的总管长度。溶血测试显示AHP组溶血率为3.3%,FAHP组降至2.1%。血液生化指标和组织学分析未发现明显器官损伤,证实了良好的生物安全性。

抗菌敷料有哪些西安交大AM:新型自进化水凝胶敷料,为感染性糖尿病伤口愈合提供时空精准调控新策略_https://www.jmylbn.com_新闻资讯_第7张

图6 水凝胶的巨噬细胞极化效应和生物相容性评估。(A) 不同处理后RAW264.7巨噬细胞表型的代表性免疫荧光图像(红色:CD86;绿色:CD206;蓝色:DAPI)。(B) 不同处理后RAW264.7细胞CD86表达的流式细胞术分析。(C) 不同处理后RAW264.7细胞CD206表达的流式细胞术分析。ELISA测定的细胞因子水平:TNF-α(D)、IL-1β(E)、IL-10(F)和TGF-β(G)。(H) 水凝胶处理第5天L929细胞的增殖染色图像。(I) 第1、3和5天L929细胞的增殖情况。(J) 水凝胶处理后不同时间点L929细胞的划痕图像。(K) 不同时间点L929细胞迁移率的统计分析。(L) HUVEC管形成实验的代表性图像。(M) 管结构连接点数量分析。(N) 总管长度定量。(O) 水凝胶处理后红细胞的溶血率。(P) 血常规和生化指标。 

FAHP水凝胶在808 nm激光照射下可实现50-55°C的温度窗口,足以抑制细菌活性。琼脂平板法显示HP水凝胶无抗菌活性,AHP水凝胶对MRSA和E. coli的抗菌率分别为83.2%和81.3%,而FAHP+NIR组对两种菌株的抗菌率均超过97%。SYTO9/PI染色证实FAHP+NIR组对MRSA和E. coli的清除率分别达91%和96%。扫描电镜观察显示,AHP处理组细菌出现胞内内容物泄漏,而FAHP+NIR组合处理进一步加剧了细菌内容物泄漏并影响了细菌表面形态。蛋白泄漏定量显示FAHP+NIR组对MRSA的泄漏水平比PMB组高1.41倍,对E. coli高1.24倍。β-半乳糖苷酶泄漏实验证实FAHP+NIR组细菌膜通透性最高。针对成熟MRSA生物膜,共聚焦激光扫描显微镜显示AHP组的EPS覆盖面积仅为对照组的47.9%,FAHP+NIR组生物膜清除率达83.7%,生物膜厚度从对照组的11.3 μm降至5.2 μm,杀菌作用范围达15.4 μm。结晶紫染色证实FAHP+NIR组生物膜保留率最低,为17.94%。

抗菌敷料有哪些西安交大AM:新型自进化水凝胶敷料,为感染性糖尿病伤口愈合提供时空精准调控新策略_https://www.jmylbn.com_新闻资讯_第8张

图7 水凝胶的体外抗菌和抗生物膜活性。(A) 不同处理后MRSA和E. coli的代表性琼脂平板图像和活/死染色图像(绿色:SYTO 9,红色:PI)。(B) 菌落计数的统计分析。(C) 细菌活/死比的统计分析。(D) 不同处理后MRSA和E. coli的代表性SEM图像和放大图像。(E) 不同处理后MRSA生物膜的共聚焦激光扫描显微镜图像(绿色:FITC标记的刀豆蛋白A;红色:PI)。(F) 不同处理后MRSA生物膜的结晶紫染色图像。(G) 根据EPS保留面积计算的成熟MRSA生物膜清除率。(H) 结晶紫染色的统计分析。(I) 不同处理后生物膜厚度和死菌分布范围的统计分析。 

研究团队在STZ诱导的I型糖尿病大鼠模型中建立了MRSA感染的全层皮肤伤口。经过12天治疗,FAHP+NIR组伤口愈合率达97.1%,而对照组仍有不同程度的不完全愈合。第6天伤口渗出物细菌培养显示FAHP+NIR组细菌存活率最低,为8.5%。红外热成像显示FAHP水凝胶在6分钟内快速升温至50°C。所有水凝胶敷料治疗期间大鼠体重稳定,表明良好生物相容性。组织学分析显示,第6天FAHP+NIR组几乎无真皮间隙,表皮厚度133 μm,肉芽组织厚度为对照组的1.68倍。天狼星红染色显示III型胶原有序覆盖49.4%的区域。Masson染色显示FAHP+NIR组胶原沉积率为其他组的1.27至1.8倍,胶原纤维排列均匀致密。

抗菌敷料有哪些西安交大AM:新型自进化水凝胶敷料,为感染性糖尿病伤口愈合提供时空精准调控新策略_https://www.jmylbn.com_新闻资讯_第9张

图8 FAHP水凝胶对糖尿病大鼠感染伤口愈合的影响。(A) 动物实验时间线示意图。(B) 第0、3、6、9和12天不同组伤口愈合的代表性照片和轮廓图。(C) 第6天收集的伤口渗出物细菌菌落代表性照片。(D) FAHP+NIR处理期间皮肤伤口温度升高的代表性红外热像图。(E) 剩余伤口面积的统计分析。(F) 不同处理后伤口中相对细菌存活率。(G) 治疗期间大鼠体重变化。(H) 第6天伤口组织的代表性H&E染色和天狼星红染色图像。(I) 第6天肉芽组织厚度的统计分析。(J) 第12天伤口组织的代表性Masson染色图像。(K) 第12天胶原沉积的统计分析。 

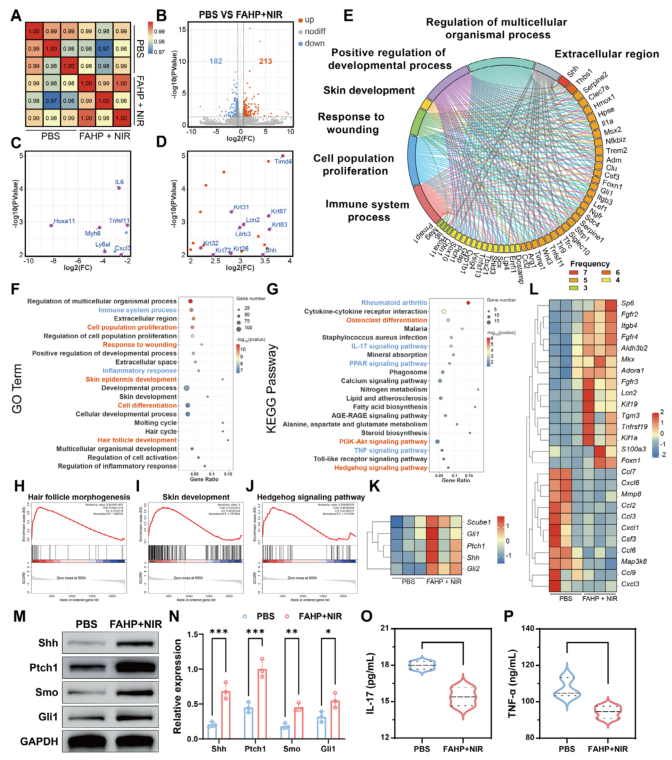
免疫荧光染色显示,第3天FAHP和FAHP+NIR组HIF-1α表达显著下调,表明有效缓解组织缺氧。二氢乙啶染色显示FAHP和FAHP+NIR组荧光信号明显减弱,提示伤口微环境中ROS水平降低。第6天,FAHP+NIR处理后CD86表达显著下调而CD206表达上调,TNF-α表达从40.6降至9.3,IL-10表达从15.4升至60.5。CD31/α-SMA双染显示FAHP+NIR组新生血管数量最多。RNA转录组测序分析鉴定出149个差异表达基因,其中67个下调,82个上调。GO富集分析显示差异基因主要涉及免疫系统过程、炎症反应、皮肤表皮发育、毛囊发育和细胞增殖分化。KEGG通路分析显示差异基因富集于类风湿关节炎、金黄色葡萄球菌感染和IL-17信号通路等。GSEA分析显示FAHP+NIR组毛囊形态发生、皮肤发育和显著上调。Western blot证实FAHP+NIR组Shh、Ptch1、Smo和Gli1蛋白表达显著上调。ELISA证实FAHP+NIR处理显著降低了L929细胞中TNF-α和IL-17的分泌。

抗菌敷料有哪些西安交大AM:新型自进化水凝胶敷料,为感染性糖尿病伤口愈合提供时空精准调控新策略_https://www.jmylbn.com_新闻资讯_第10张

图9 FAHP+NIR处理后伤口组织的免疫荧光染色。(A) 第3天伤口组织中HIF-1α(绿色)和DAPI(蓝色)染色的代表性图像。(B) 第3天伤口组织中HIF-1α荧光强度的半定量分析。(C) 第6天伤口组织中CD86(红色)、CD206(绿色)和DAPI(蓝色)染色的代表性图像。(D) 第6天伤口组织中TNF-α(绿色)和DAPI(蓝色)染色的代表性图像。(E) 第6天伤口组织中TNF-α荧光强度的半定量分析。(F) 第6天伤口组织中IL-10(绿色)和DAPI(蓝色)染色的代表性图像。(G) 第6天伤口组织中IL-10荧光强度的半定量分析。(H) 第12天伤口组织中CD31(红色)、α-SMA(绿色)和DAPI(蓝色)染色的代表性图像。(I) 第12天伤口组织中CD31阳性面积和α-SMA阳性面积的半定量分析。 

抗菌敷料有哪些西安交大AM:新型自进化水凝胶敷料,为感染性糖尿病伤口愈合提供时空精准调控新策略_https://www.jmylbn.com_新闻资讯_第11张

图10 FAHP+NIR组伤口组织的转录组学分析。(A) 测试样本的Pearson相关系数矩阵热图。(B) 第6天对照组和FAHP+NIR组之间DEGs的火山图(log2倍数变化≥1.5;p<0.05)。(C) 显著下调和(D)上调DEGs的火山图。(E) 通过GO富集分析获得的弦图。(F) 对照组和FAHP+NIR组之间的GO富集分析。(G) 对照组和FAHP+NIR组之间的KEGG通路富集分析。毛囊形态发生(H)、皮肤发育(I)和Hedgehog信号通路(J)的GSEA分析。(K) 对照组和FAHP+NIR组之间Hedgehog信号通路相关DEGs的热图。(L) 参与免疫应答和伤口愈合过程的DEGs热图。(M) 不同处理L929细胞24小时后Shh、Ptch1、Smo和Gli1的Western blot分析和(N)相对蛋白表达。(O) IL-17和(P) TNF-α的ELISA测定水平。

本研究开发的自进化Fe₃N/Fe₃O₄纳米异质结负载的透明质酸/聚天冬氨酸水凝胶敷料,通过Ag⁺-酰肼配位和席夫碱双动态交联策略构建,旨在满足不同伤口愈合阶段的需求。该水凝胶介导Ag⁺原位还原逐步生成具有超氧化物歧化酶样和过氧化氢酶样活性的Ag纳米酶;Fe₃N/Fe₃O₄纳米异质结光敏剂通过水解持续释放氨,在808 nm激光照射下产生¹O₂、O₂⁻和热量,并表现出过氧化物酶/过氧化氢酶样活性。该敷料具有优异的生物相容性、自修复能力和可注射性,能有效实现止血、级联催化反应和光疗。这一多功能敷料能够主动、时序性地调节伤口微环境:在感染初期通过Ag⁺和光疗实现强效广谱抗菌和抗生物膜活性;在炎症期通过抗氧化Ag纳米酶和纳米异质结介导的ROS清除和巨噬细胞M2极化实现氧化还原和免疫再平衡;在增殖期通过氨和氧合作用促进细胞增殖、血管化、胶原沉积和再上皮化。mRNA测序分析验证了多个促愈合信号通路的上调。这项研究展示了一种主动时序性治疗策略,为临床难治性慢性伤口的分阶段治疗提供了有前景的选择。