ABS什么药HER3终成药:HER2/HER3双抗Zenocutuzumab获FDA批准上市

新闻资讯2026-04-23 13:54:58

ABS什么药HER3终成药:HER2/HER3双抗Zenocutuzumab获FDA批准上市_https://www.jmylbn.com_新闻资讯_第1张


Umabs DB作为目前全球最全面的抗体药物专业数据库,收录全球近10000个从临床前到商业化阶段抗体药物,涉及靶点1600+,涉及疾病种类2400+,研发机构2900+,覆盖药物蛋白序列、专利和临床等多种专业信息。Umabs DB药物数据库已正式开放上线,可访问www.umabs.com注册享受7天免费试用。

2024年12月4日,Merus宣布FDA批准其HER2/HER3双抗Zenocutuzumab上市,用于治疗NRG1+ 胰腺癌和非小细胞肺癌,商品名为Bizengri。Zenocutuzumab成为全球首款获批上市的HER3相关抗体,也是FDA批准的第13款双特异抗体。


ABS什么药HER3终成药:HER2/HER3双抗Zenocutuzumab获FDA批准上市_https://www.jmylbn.com_新闻资讯_第2张


虽然同属于人表皮生长因子受体家族(human epidermal growth factor receptor,HER)一员,但是HER3并没有如HER2一样在药物领域取得成功,30年来还未有靶向其药物成功开发。


靶向HER3的肿瘤药物研发之所以进展缓慢,主要是由于HER3本身结合力较低,不具有如HER2等其他家族成员的内在激酶活性,且没有合适的反映HER3激活与否的Biomarker,进而给药物研发带来非常大的困扰。

但随着对表皮生长因子(EGF)配体NRG1的结构和功能的认识,HER3的药物开发被激活。在体内NRG1可与 HER3 结合,进而使得HER3发生构象的改变,从而实现二聚化、磷酸化和信号通路的激活。

ABS什么药HER3终成药:HER2/HER3双抗Zenocutuzumab获FDA批准上市_https://www.jmylbn.com_新闻资讯_第3张

由此而见,HER2、HER3、NRG三者,在体内,是PI3K/AKT、MAPK等信号通路上游重要的信号源。基于HER3在其中的桥接作用,通过靶向HER3,继而阻断HER3/HER2异质二聚体的构成或者阻断NRG与HER3的结合,理论上将为癌症的治疗带来新的突破,这也成为HER2/HER3双抗Zenocutuzumab的立项依据。

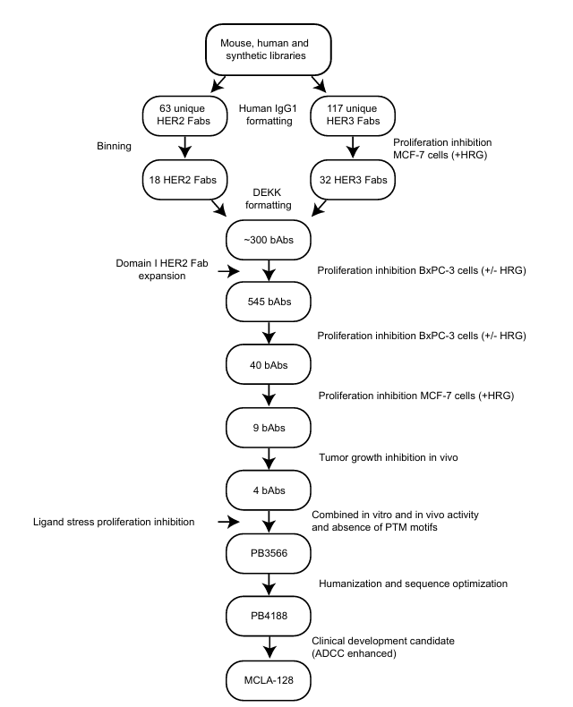
HER2/HER3双抗Zenocutuzumab的开发历经多轮筛选,为了产生非偏向性的多样性抗体,Merus采用了蛋白、细胞和DNA多种方法对C57/BL6小鼠进行免疫。然后将免疫后的小鼠重链提取进行建库,结合人的共同轻链,分别筛选到63个和117和独特的Fab序列分别结合HER2及HER3。



ABS什么药HER3终成药:HER2/HER3双抗Zenocutuzumab获FDA批准上市_https://www.jmylbn.com_新闻资讯_第4张

随后通过一系列的淘洗,重链进行DEKK突变组合形成完整的双抗分子,子啊体外进行了多轮的功能性试验筛选,已经人源化后,进而进行低岩藻糖化提高ADCC功能后,得到最终的临床分子MCLA-128。


ABS什么药HER3终成药:HER2/HER3双抗Zenocutuzumab获FDA批准上市_https://www.jmylbn.com_新闻资讯_第5张

值得注意的是,Zenocutuzumab虽然采用了低岩藻糖化处理,在体外确认了ADCC效应加强后的优势,但在体内对于与效应细胞没有结合的DM版本,低岩藻糖LF版本没有体现更强的肿瘤杀伤效果,并没有显示强生EGFR/c-Met双抗中ADCC功能的必要性(ADCC效应对于双抗或ADC的必要性)。

ABS什么药HER3终成药:HER2/HER3双抗Zenocutuzumab获FDA批准上市_https://www.jmylbn.com_新闻资讯_第6张

ABS什么药HER3终成药:HER2/HER3双抗Zenocutuzumab获FDA批准上市_https://www.jmylbn.com_新闻资讯_第7张

Zenocutuzumab于2015年首次进入临床,随后将其拓展成一项1/2期临床eNRGy(NCT02912949),主要探索NRG1基因融合的非小细胞肺癌和胰腺癌患者疗效,也成为其上市申请的主要临床依据。

彼时注册临床提交数据为:30例NRG1+胰腺癌患者ORR为40%,DoR从3.7到16.6个月。64例NRG1+NSCLC,ORR为33%,mDoR为7.4个月。

ABS什么药HER3终成药:HER2/HER3双抗Zenocutuzumab获FDA批准上市_https://www.jmylbn.com_新闻资讯_第8张

2024年5月6日,Merus 宣布FDA 已接受 zenocutuzumab 的上市申请并进行优先审查,该抗体用于治疗神经调节蛋白1融合(NRG1+)非小细胞肺癌(NSCLC)和NRG1+胰腺癌(PDAC)患者。

2024年11月5日,Merus 宣布美国 FDA 将 HER2/HER3 双抗 zenocutuzumab(Zeno)上市申请(BLA)的 PDUFA 目标日期延长至2025年2月4日,以确保有足够的时间来审查公司最近提交的信息,作为对化学、生产和控制(CMC)信息请求的回应,同时没有要求提供额外的临床数据,今日的批准也算是在预期内的加速获批了。
根据Merus最近披露的zenocutuzumab临床信息,NRG1+胰腺癌患者ORR从40%提高到42.4%。64例NRG1+NSCLC,ORR从33%提高到37.2%,mDoR从7.4个月提高到14.9个月,进展显著。
ABS什么药HER3终成药:HER2/HER3双抗Zenocutuzumab获FDA批准上市_https://www.jmylbn.com_新闻资讯_第9张

Merus的zenocutuzumab为HER3抗体开启了希望之门,此外临床还有多款HER3 ADC相关药物正在进行开发,期待更多HER3药物能够上市,更多有关HER3抗体或ADC药物的研发格局、具体信息、专利及临床等动态进展,敬请访问Umabs DB全球数据库(www.umabs.com)查阅。


参考文献:

Unbiased Combinatorial Screening Identifies a
Bispecific IgG1 that Potently Inhibits HER3 Signaling
via HER2-Guided Ligand Blockade


声明:发表/转载本文仅仅是出于传播信息的需要,并不意味着代表本公众号观点或证实其内容的真实性。据此内容作出的任何判断,后果自负。若有侵权,告知必删!



长按关注本公众号 

ABS什么药HER3终成药:HER2/HER3双抗Zenocutuzumab获FDA批准上市_https://www.jmylbn.com_新闻资讯_第10张  

粉丝群/投稿/授权/广告
请联系公众号助手
 ABS什么药HER3终成药:HER2/HER3双抗Zenocutuzumab获FDA批准上市_https://www.jmylbn.com_新闻资讯_第11张
觉得本文好看,请点这里↓